财联社讯(记者 汪斌 方彦博)博汇股份(300839.SZ)大额“补税”事件是近期A股投资者热议话题。“重芳烃衍生品”到底和纳入消费税缴纳范围的“重芳烃”是不是同一个东西?公司去年7月在税收政策调整后的工艺优化是不是避税行为?其此前享受的巨额消费税退税又是怎么回事?补缴税款就会导致巨亏而不得不用停产来应对?对于这重重迷雾,财联社记者近日多方采访,力图为您还原部分真相……
“重芳烃衍生品”算不算“重芳烃”?已作多次成分检测
“重芳烃衍生品”算不算“重芳烃”,这是博汇股份“补税”事件的争议焦点。
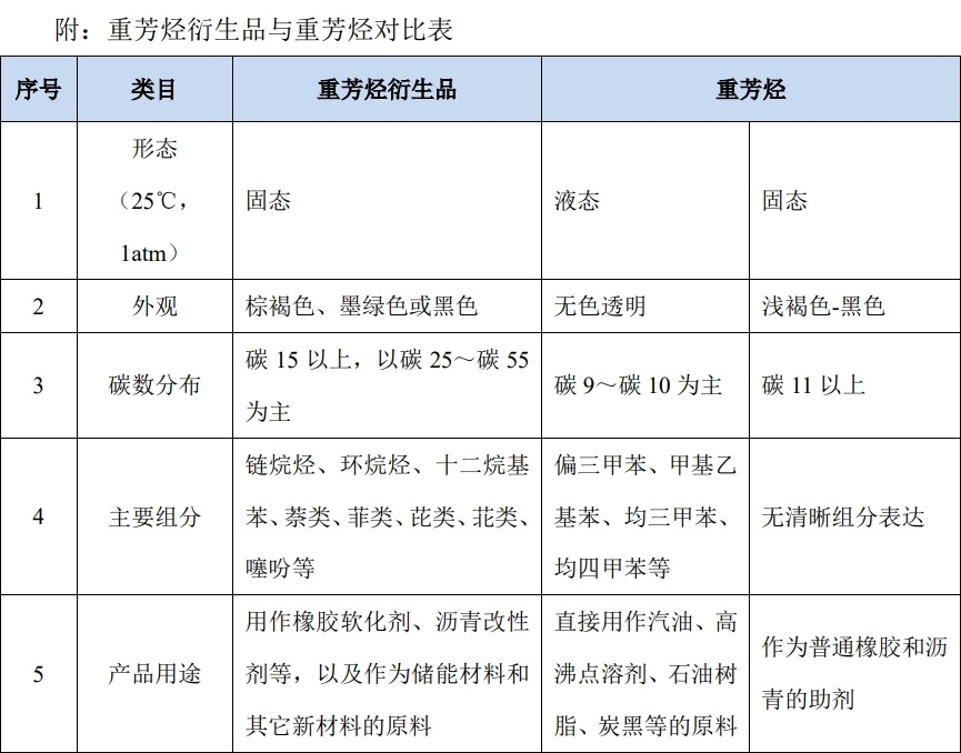
“重芳烃衍生品它由多个组分组成,没有分子式。”对于公司生产的重芳烃衍生品的化学成分,博汇股份相关负责人向财联社记者解释道,目前“重芳烃衍生品”“重芳烃”这两种产品均没有相关的国家标准,行业内一般根据产品形态、外观、碳数分布、主要组分、产品用途等来区别,产品名称是根据含有的主要组分来定义的。
记者就此查询全国标准信息公共服务平台,芳烃项下的国家标准检索出41条,而对重芳烃则未检索到相关的国家标准和行业标准。
对于“补税”事件,前述博汇股份负责人强调称,“财税11号公告”是针对成品油征收消费税,征税产品的实质要符合成品油特性,而公司的重芳烃衍生品产品常温下均为固态,跟成品油完全不一样。“同类公司的产品特性和公司重芳烃衍生品一样,但因为名字不叫重芳烃或重芳烃衍生品,被判定为化工品而不用缴纳消费税。”这名负责人进一步对记者表示。
博汇股份的法律顾问、北京大成律师事务所律师冷雪峰也向记者强调:“如果要针对重芳烃衍生品征收消费税,重点应关注重芳烃衍生品的本质属性是否符合国家税收政策关于成品油消费税征收范围注释,不应仅依产品名称判断是否属于应税消费品。反之,纳税人亦应当严格遵循税法,不能通过变更产品名称逃避税收监管。我国税收政策始终鼓励纳税人创新发展,但是对于纳税人通过‘变名销售’侵害国家税收利益的行为,同样是国家税收政策与征管机关着力打击的重点。”
上文提到的“财税11号公告”即《财政部税务总局关于部分成品油消费税政策执行口径的公告》(财政部税务总局公告2023年第11号),自去年6月30日起执行,其中的第三条明确:对混合芳烃、重芳烃、混合碳八、稳定轻烃、轻油、轻质煤焦油按照石脑油征收消费税。
(图源:国税局官网)
为厘清重芳烃衍生品与重芳烃在具体组分上的异同,主管税务机关已对博汇股份的产品进行了多次检测。公司今年4月在公告中披露,去年11月14日,主管税务机关工作人员到博汇股份生产现场对重芳烃衍生品产品进行取样,封存后送第三方检测。
另据博汇股份前述负责人向财联社记者透露,此后主管税务机关又至少展开了两次检测:今年4月14日,在当地有关部门的协调下,由第三方宁波市海关技术中心对公司的重芳烃衍生品进行检测,4月24日,相关鉴定报告提交给了主管税务机关。最新的一次是在6月14日,就在公司宣布装置停产后,主管税务机关又重启检测。
在公开表态中,博汇股份坚称二者并非同一物质。如在今年4月初的投资者说明会上,博汇股份表示:重芳烃和重芳烃衍生品两者在理化性质等方面存在区别。同时,税务总局法规中均未提到重芳烃衍生品属于重芳烃范畴,财税法规中,均将苯、重芳烃、混合芳烃等和他们的衍生品视为不同产品,分别列示。
(图源:公司公告)
对于博汇股份方面“两者在理化性质等方面存在区别”的说法,财联社记者近日采访的多位业内人士均表示支持。
关于重芳烃及重芳烃衍生品的形态问题,记者查阅博汇股份近期公告,据公司自我介绍,其前后两种产品在常温常压下均为固态,前者的芳烃含量在50%以上,后者的芳烃及胶质含量之和在60%-90%之间。
另据博汇股份2020年披露的招股书显示,公司主要产品重芳烃常温下是固态,主要作为助剂使用,而液态可塑性强,更便于客户直接使用,也便于运输装卸,损失较小,因此储罐及生产装置中的管道需持续使用蒸汽加热,使重芳烃保持在液态。
记者向行业人士了解到,重芳烃是一类分子量较大的混合芳烃,主要来源于石油加工过程,如重整重芳烃、裂解汽油重芳烃和煤焦油等,通常以碳九芳烃(C9)为主要成分,但也可能包含C10及以上更重的芳烃。此外,重芳烃具有与汽油、柴油组分较高的重叠度,这意味着它们在某些性质上与这些燃料相似。
而重芳烃衍生品是通过化学反应或物理处理从重芳烃中进一步提炼或改性得到的产品。这些衍生品的理化性质和用途往往与原始的重芳烃完全不同,可以是特定的化学品、树脂、增塑剂、溶剂等,具有更专门的应用领域。由于经过了额外的处理步骤,重芳烃衍生品的纯度更高,功能更专一,因此在市场上的价值通常也高于未经处理的重芳烃原料。
补税?避税?退税?博汇股份的“税务疑云”
本次“补税”事件比较大的一个争议点还在于,博汇股份的装置原是生产重芳烃的,其升级为重芳烃衍生品产能是去年7月起对装置进行了工艺优化后,也就是“财税11号公告”落地执行之际。这不能不令人产生“避税”联想,今年4月初的投资者交流会上,就有股民直接发问:(公司去年)7月份技改做重芳烃衍生品,是否就是为了躲避重芳烃的消费税?
博汇股份在4月15日对深交所关注函的回复公告(下称“回复公告”)中也披露到:去年1-6月主要产品系重芳烃,7月起对装置进行工艺优化,产品升级为重芳烃衍生品。
此处的一个细节是,有关40万吨/年重芳烃装置通过工艺优化,产品升级为重芳烃衍生品一事的决策和实施,博汇股份当时并未作正式披露。前述博汇股份相关负责人对此的解释是,因为这一改造投入没有触达需董事会审议的权限,属于公司董事长权限范围内,不属于重大事件。
关于与主管税务机关的沟通过程,据博汇股份的“回复公告”:公司在去年9月正式向主管税务机关提交了重芳烃衍生品产品分析报告、产品鉴定报告等升级资料书面文件,同时报备公司正式销售开票。
之后,主管税务机关就公司产品的工艺、归类等情况进行多次沟通。去年11月2日,公司收到主管



相关论坛
相关广告

拨打电话