转载:https://news.zol.com.cn/883/8836774.html
2024-07-12 20:44:03·[??中关村在线 原创??]·作者:一便士的月亮
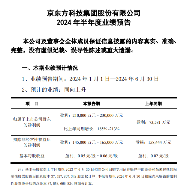
京东方A于7月12日发布了2024年上半年业绩预告,预计实现归属于上市公司股东的净利润为21亿元至23亿元,同比增长185%至213%。据了解,京东方今年上半年的扣除非经常性损益后的净利润约为14.5亿元至16.5亿元,实现了扭亏为盈。
京东方表示,今年上半年半导体显示行业景气度上升,并且行业格局持续优化,这使得公司的经营情况同比改善。此外,随着AMOLED产品的渗透率持续攀升,在柔性AMOLED产品方面,京东方的出货量也同比保持增长。


相关论坛
相关广告

拨打电话