转载:https://news.zol.com.cn/881/8814200.html
2024-07-02 21:25:44·[??中关村在线 原创??]·作者:两三杯可乐
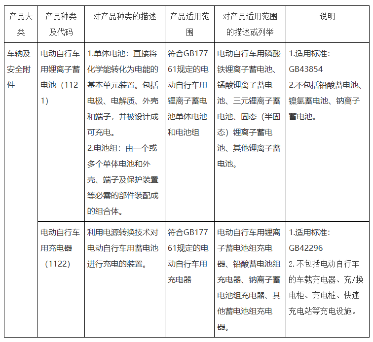
市场监管总局发布公告,决定对电动自行车用锂离子蓄电池和电动自行车用充电器实施强制性产品认证(CCC 认证)。自 2024 年 10 月 15 日起,指定认证机构开始受理 CCC 认证委托,并按照相应的强制性产品认证实施规则和适用标准开展 CCC 认证工作。在 CCC 认证质量可控、保证认证质量的前提下,应积极采信已有合格评定结果,以减轻企业负担。
此外,在 2025 年 11 月 1 日后,电动自行车用锂离子蓄电池和电动自行车用充电器需经过 CCC 认证并标注 CCC 认证标志后方可出厂、销售、进口或在其他经营活动中使用。市场监管总局还规定了CCC认证的实验室和认证机构必须符合的相关要求。
此举是为了进一步加强电动自行车质量安全监管,并落实电动自行车安全隐患全链条整治行动的重要举措。市场监管总局表示,在确保产品符合强制性国家标准规定的电气安全、机械安全、环境安全、耐热阻燃、互认协同充电要求等前提下,将对这些产品进行 CCC 认证。

            
        
                            
                                
                                
                                
相关论坛
                    
相关广告
                    
拨打电话