财联社6月29日讯(编辑 若宇)A股市场“不减持”队伍持续扩大。6月以来,据财联社不完全统计,截至发稿,有包括博汇科技、兆新股份、麦迪科技、金沃股份、大全能源、百克生物、税友股份、奥特维、柏楚电子、石头科技、康泰生物、芳源股份、鑫铂股份、恒锋信息、英力特、中化国际、吉视传媒、远程股份在内的18家上市公司发布股东承诺不减持公告。
从股东承诺不减持的期限来看,芳源股份控股股东的承诺堪称“最长情”。芳源股份6月18日公告,公司控股股东及实际控制人罗爱平、实际控制人吴芳自愿承诺,自2024年8月6日(首次公开发行限售股可解禁日)起24个月内,不以任何形式减持其直接持有的公司股份。芳源股份主要从事锂电池三元正极材料前驱体、镍电池正极材料、锂盐、硫酸盐等产品的研发、生产和销售,产品最终应用于新能源汽车动力电池、电动工具、储能设备及电子产品等领域。针对经营亏损情况,公司此前2月互动易回复,已加大对下游客户市场的开拓力度,积极实施降本增效措施。二级市场方面,芳源股份2021年11月23日高点迄今股价累计最大跌幅达91.11%,惨遭“脚踝斩”。
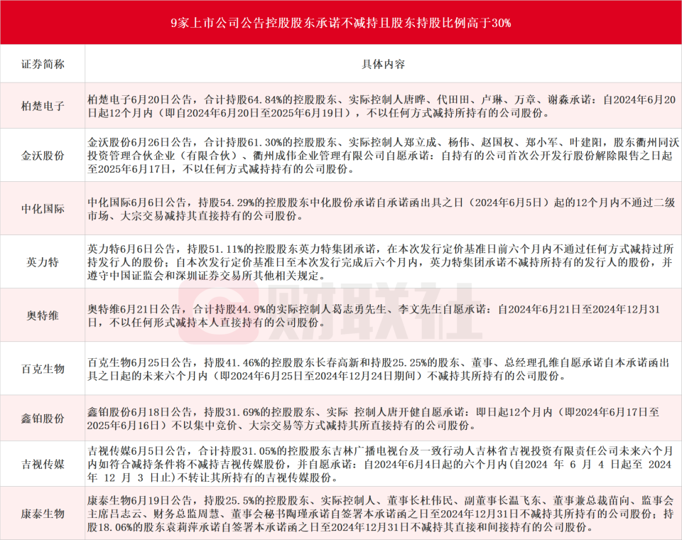
此外,据不完全统计,有5家上市公司股东承诺不减持期限时长达一年,分别为柏楚电子、中化国际、鑫铂股份、税友股份和兆新股份。总市值125亿元的中化国际6月5日公告,公司控股股东中化股份承诺自承诺函出具之日(2024年6月5日)起的12个月内不通过二级市场、大宗交易减持其直接持有的公司股份。截至公告披露日,中化股份持有公司股份19.48亿股,占公司总股本的54.29%。国海证券李永磊等人5月6日研报指出,公司积极推进重点战略项目,预计2024年内多个项目投产。截至目前,碳三产业链项目处于一体化产能爬坡期,各生产装置运营稳定。聚合物添加剂产业链,公司促进剂项目于2023年年内完成全部设计和采购工作,完成全部单体中交。截至目前,促进剂项目已具备试生产条件,预计2024年下半年投料实试车。芳纶产业链,公司2500吨/年芳纶扩产项目按计划顺利推进,预计2024年四季度投料试车。二级市场方面,中化国际2021年9月高点迄今股价累计最大跌幅达72.35%。
国内领先的财税信息化综合服务提供商税友股份6月24日公告,实控人、董事长、总经理张镇潮承诺自2024年7月1日起12个月内,不以二级市场集中竞价或大宗交易的方式减持所直接持有的公司股份。截至公告披露日,张镇潮直接持有公司首次公开发行限售股9230万股,占公司总股本的22.67%。上述首次公开发行限售股将于2024年7月1日锁定期届满并上市流通。华鑫证券6月27日研报指出,看好公司财税数字化行业以及财税SaaS云平台服务商市场的龙头地位,深度响应国家政策和发展形势,业绩稳步提升,有望受益于金税四期落地。值得一提的是,公告次日,税友股份股价连续三个涨停。不过拉长时间看,公司2023年4月高点迄今股价累计最大跌幅达60.52%。
据财联社不完全统计,包括柏楚电子、金沃股份、中化国际、英力特、奥特维、百克生物、鑫铂股份、吉视传媒、康泰生物在内的上市公司承诺不减持的股东持股比例高于30%,具体情况见下图:
其中,鑫铂股份6月18日公告收到公司控股股东、实际控制人唐开健先生出具的《关于自愿承诺不减持公司股份的告知函》,公告次日,鑫铂股份股价盘中涨近10%。
(财联社 若宇)



相关论坛
相关广告

拨打电话