腾讯科技讯 5月14日消息,阿里巴巴公告称,2024财年第四财季(对应自然年2024年第一季度,阿里巴巴财年与自然年不同步)营收2,218.7亿元人民币,同比增长6.6%,市场预估2,197.9亿元人民币;调整后净利润244.2亿元人民币,同比下滑11%。
注:阿里巴巴财年与自然年不同步,从每年的4月1日开始,至第二年的3月31日结束。
财报电话会
直击业绩会|阿里2024年3月份季度及2024财政年度业绩
在截至2024年3月31日的财务年度,阿里巴巴收入为9411.68亿元,同比增长8%。归属于普通股股东的净利润为797.41亿元,非公认会计准则净利润为1574.79亿元,同比增长11%。阿里巴巴称董事会已批准2024财年派发股息40亿美元。
截至2024年3月31日止季度,在美国和香港市场以总额48亿美元回购总计5.24亿股普通股(相等于6,500万股美国存托股)。截至2024年3月31日止财年,公司以总额125亿美元回购总计12.49亿股普通股(相等于1.56亿股美国存托股)。截至2024年3月31日,阿里流通的普通股为194.69亿股(相等于24.34亿股美国存托股),本季度净减少5.20亿股普通股。
财报发布后,阿里巴巴美股盘前一度跌超6%。
阿里巴巴称,一直在为香港主要上市做准备,目前预计将于2024年8月底完成转换。
六大分部业绩一览:
淘天集团总收入达932.16亿元,同比增长4%。
菜鸟集团营收245.57亿元,同比增长30%。
云智能集团营收255.95亿元,同比增长3%。
本地生活集团收入达146.28亿元,同比增长19%。
大文娱集团营收达49.45亿元,同比下滑1%。
国际数字商业集团营收达274.48亿元,同比增长45%。
阿里巴巴截至2024年3月31日,共拥有204,891名员工,相比之下,截至2023年12月31日为219,260名员工,减少14369人。
注:阿里巴巴财年与自然年不同步,从每年的4月1日开始,至第二年的3月31日结束。
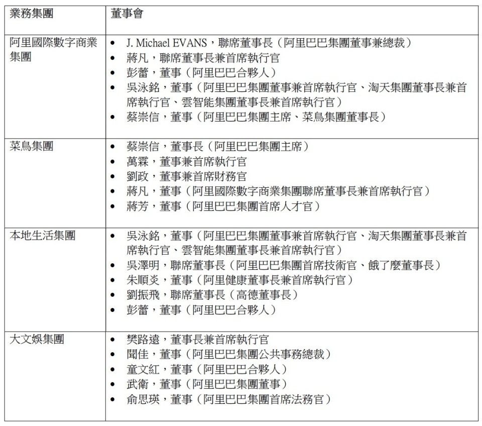
业务集团董事和首席执行官的变更
阿里巴巴董事会已批准六大业务集团的董事和CEO的变更,具体如下:




相关论坛
相关广告

拨打电话