新闻详细
新闻当前位置:新闻详细

2024阿里巴巴全球数学竞赛决赛试题公布

转载:https://new.qq.com/rain/a/20240623A039C000

2024-06-23 13:28·界面新闻·发布于北京

据阿里达摩院官微消息,北京时间6月22日24时,2024阿里巴巴全球数学竞赛决赛正式结束。本届决赛共有来自全球17个国家和地区的800多名选手入围。接下来将进入专家组独立阅卷阶段。阅卷包括初评、交叉复审、最终核验等流程。决赛的五个赛道将按成绩分别评出金奖1名、银奖2名、铜奖4名以及优秀奖10名。总共85人获奖选手名单将于8月公布。
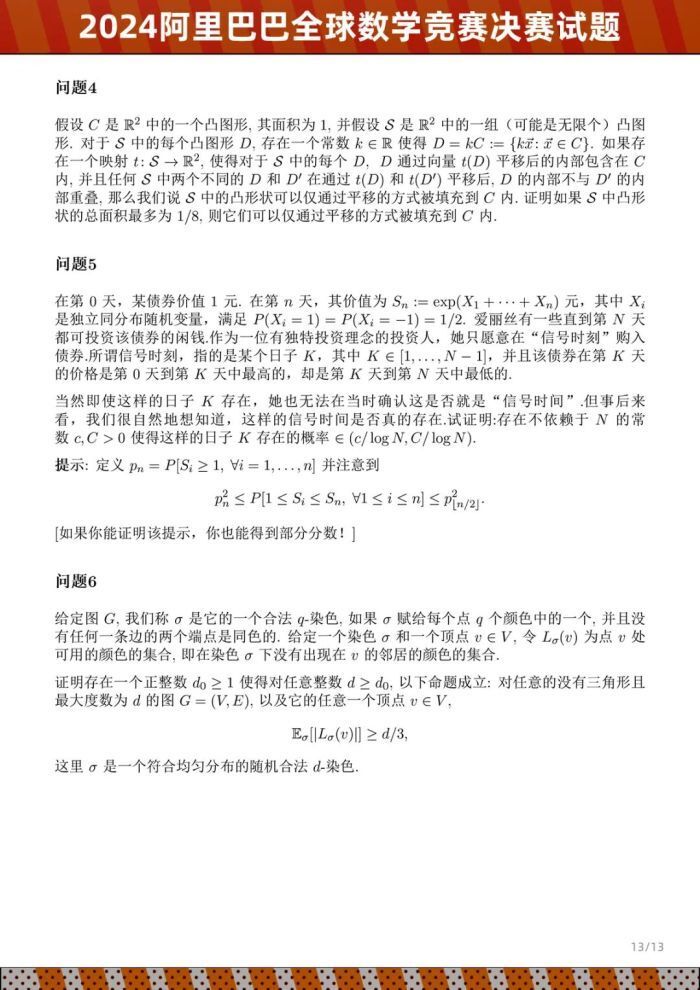
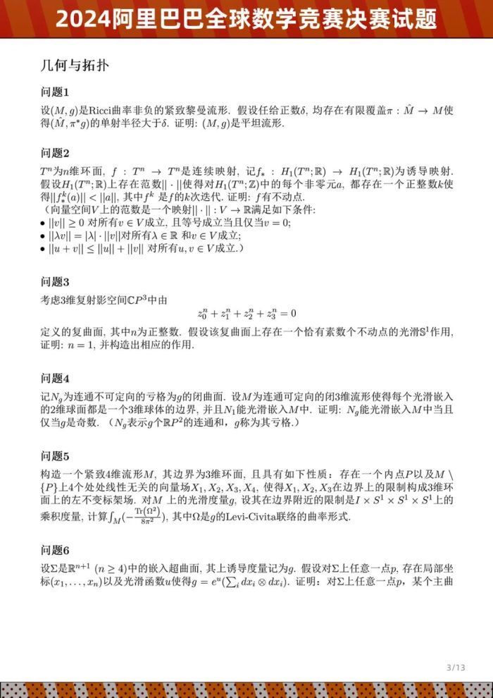
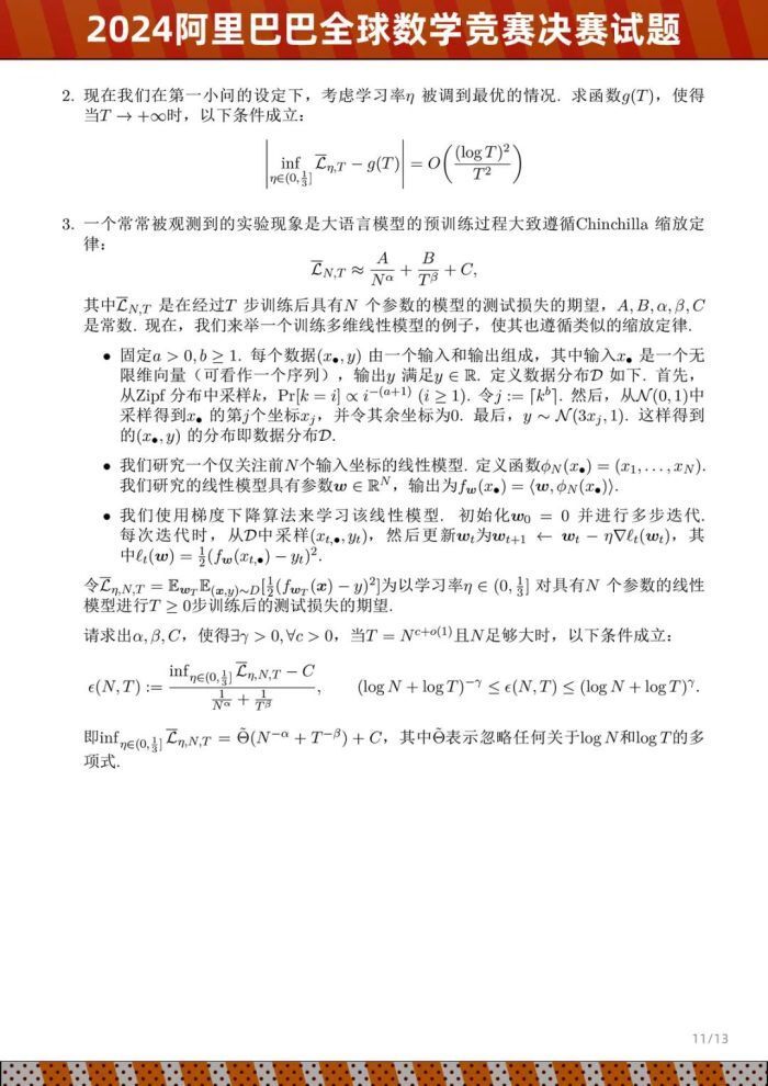
附:2024阿里巴巴全球数学竞赛决赛试题

Copyright2025云汇企科技